In response to the problems of low measurement accuracy and high cost of traditional three-phase meter calibration devices, UBS has developed a three-phase multifunctional meter calibration device. The hardware circuit of the device mainly includes voltage and current sampling range switching circuit, relay drive circuit, clock circuit, serial communication module and display circuit. The voltage and current sampling range switching circuit converts the voltage and current signals collected by the current and voltage transformers into the measurement range of the chip. This device comes with 4 UART serial ports for communication, which is convenient for connecting with other peripherals. After receiving the signal, the microcontroller displays the collected voltage and current data on the TFTLCD capacitive touch screen. The software design mainly includes initializing temporary variables, configuring the relevant registers , and regularly collecting voltage and current.
Keywords: microcontroller; voltage and current sampling; range switching circuit
Content:
2. Hardware circuit design
2.1 Core system
2.2 Voltage and current sampling range switching circuit
2.3 Relay drive circuit design
2.4 Serial communication module design
3.1 Microcontroller main program design
3.2 Serial port interrupt reception processing program
With the development of electronic information technology, the traditional induction energy meter has low accuracy and high power consumption, which can no longer meet the requirements. People have combined software and hardware technologies to propose electronic energy meters. At present, the metering function of three-phase energy meters is constantly improving. In order to ensure the stability of metering performance and remote data transmission, single-chip microcomputers and intelligent remote transmission three-phase energy meters have appeared, which can realize remote automatic meter reading and have strong anti-interference ability. Considering the problems of LCD display and current detection, this paper uses a chip with LCD controller to simplify the circuit design. Therefore, this paper studies the three-phase meter calibration device to solve the problem that the traditional three-phase meter calibration device measures small current and voltage.
2.Hardware circuit design
2.1Core system
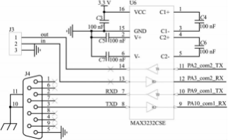
The chip power supply pins 58, 59, and 60 are connected to 5 V voltage, pin 54 in the processor is the serial transmission port, and pin 53 is the serial reception port.
2.2 Voltage and current sampling range switching circuit
With the development of electronic information technology, the traditional inductive energy meter has low accuracy and high power consumption, which can no longer meet the requirements. People have combined software and hardware technologies to propose electronic energy meters. At present, the metering function of three-phase energy meters is constantly improving. Some bidirectional three-phase energy meters access registers through interfaces to measure the effective value of each phase voltage and reactive power; considering that it is no longer a simple numerical measurement, designers apply chips to the meter to realize real-time analysis of current and voltage waveform data, metering, and judgment of resistive load size. In order to ensure the stability of metering performance and remote data transmission, intelligent remote transmission three-phase energy meters based on single-chip microcomputers and have emerged, which can realize remote automatic meter reading and have strong anti-interference ability; three-phase energy meters based on single-chip microcomputers can measure apparent energy and have flash memory upgrade functions. In recent years, the application of chips in meters has become a trend. Considering the problems of LCD display and current detection, this paper studies a three-phase meter calibration device to solve the problem of low current and voltage measurement in traditional three-phase meter calibration devices.

2.3 Relay drive circuit design
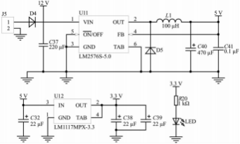
When the I/O port of the drive chip outputs 5 V, current flows through the auxiliary output relay coil, and the switch K10 is turned to 4 to output a stable voltage.
2.4 Serial communication module design
The chip is used in the hardware design, and is connected to the PA2, PA3, PA9, and PA10 pins of the controller for serial communication, where PA2 and PA3 are used for sending, and PA9 and PA10 are used for receiving. Terminal 5 in J4 is the ground terminal, and terminals 2 and 3 correspond to the PA9 and PA10 interfaces.

3.Software Design
The software design of the three-phase meter calibration device adopts the modular design principle to display the collected data on the capacitive touch screen. Due to space limitations, only the microcontroller main program and serial port interrupt receiving processing program are described.
3.1 Microcontroller main program design
First, disable global interrupts, then initialize various parameters and IO ports, and configure the relevant registers. After starting complete sampling, the microcontroller performs data processing and finally displays the voltage and current data on the touch screen.
3.2 Serial port interrupt reception processing program
After the microcontroller opens the interrupt and receives a character, a reception completion interrupt is generated. The receiving function saves the data to the variable buffer, and the counter is reduced by 1. Set the initial value of to 1. If the counter is equal to 0, execute the callback function; if the counter is not equal to 0, the microcontroller waits for the next reception.

4.Test results and analysis
The test platform was built with the designed hardware and software. The three-phase programmable standard power source was the measurement object. Three sets of data were input for testing.

From the above data, it can be seen that by changing the initial value of the power source, the error of each set of data obtained is very small. The device can realize the accurate measurement of the three-phase meter, which meets the design expectations.
5. Conclusion
The core design of this article is a three-phase meter calibration device and current accurately to 4 decimal places, which is an ideal calibration device for power system users.





